Air Fuel Ratio Wiring Diagram . the a/f ratio meter is a voltmeter with a range of 0 to 1 volt. learn how to properly wire an aem air fuel ratio gauge with a comprehensive wiring diagram. Connect to good engine ground. the analog output from the aem analog wideband air/fuel ratio gauge is a linear dc voltage signal that varies from 0.5 vdc at 8.5:1 afr to 4.5vdc at 18.0:1 afr over the. The meter displays the output voltage of the vehicles oxygen sensor.
from ar.inspiredpencil.com
Connect to good engine ground. the analog output from the aem analog wideband air/fuel ratio gauge is a linear dc voltage signal that varies from 0.5 vdc at 8.5:1 afr to 4.5vdc at 18.0:1 afr over the. the a/f ratio meter is a voltmeter with a range of 0 to 1 volt. learn how to properly wire an aem air fuel ratio gauge with a comprehensive wiring diagram. The meter displays the output voltage of the vehicles oxygen sensor.
Air Fuel Ratio Sensor Wiring Diagram
Air Fuel Ratio Wiring Diagram Connect to good engine ground. Connect to good engine ground. learn how to properly wire an aem air fuel ratio gauge with a comprehensive wiring diagram. The meter displays the output voltage of the vehicles oxygen sensor. the a/f ratio meter is a voltmeter with a range of 0 to 1 volt. the analog output from the aem analog wideband air/fuel ratio gauge is a linear dc voltage signal that varies from 0.5 vdc at 8.5:1 afr to 4.5vdc at 18.0:1 afr over the.
From instrumentationtools.com
Combustion Control Series and Parallel AirFuel Ratio Control Air Fuel Ratio Wiring Diagram the a/f ratio meter is a voltmeter with a range of 0 to 1 volt. learn how to properly wire an aem air fuel ratio gauge with a comprehensive wiring diagram. the analog output from the aem analog wideband air/fuel ratio gauge is a linear dc voltage signal that varies from 0.5 vdc at 8.5:1 afr to. Air Fuel Ratio Wiring Diagram.
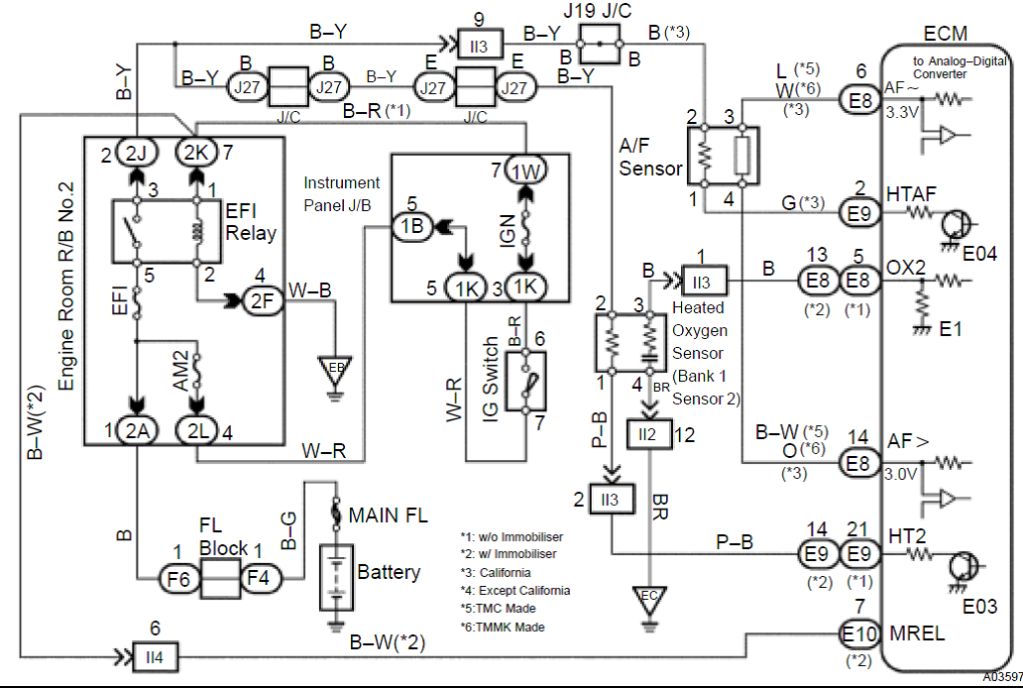
From www.nissanhelp.com
20072012 Nissan Versa Air/Fuel Ratio and O2 Sensor Location Air Fuel Ratio Wiring Diagram the a/f ratio meter is a voltmeter with a range of 0 to 1 volt. the analog output from the aem analog wideband air/fuel ratio gauge is a linear dc voltage signal that varies from 0.5 vdc at 8.5:1 afr to 4.5vdc at 18.0:1 afr over the. The meter displays the output voltage of the vehicles oxygen sensor.. Air Fuel Ratio Wiring Diagram.
From fixmachinedehartjibs.z13.web.core.windows.net
Air Fuel Ratio Of Diesel Engine Air Fuel Ratio Wiring Diagram The meter displays the output voltage of the vehicles oxygen sensor. the analog output from the aem analog wideband air/fuel ratio gauge is a linear dc voltage signal that varies from 0.5 vdc at 8.5:1 afr to 4.5vdc at 18.0:1 afr over the. the a/f ratio meter is a voltmeter with a range of 0 to 1 volt.. Air Fuel Ratio Wiring Diagram.
From circuitfixhueber.z19.web.core.windows.net
Aem Air Fuel Ratio Gauge Wiring Diagram Air Fuel Ratio Wiring Diagram the a/f ratio meter is a voltmeter with a range of 0 to 1 volt. the analog output from the aem analog wideband air/fuel ratio gauge is a linear dc voltage signal that varies from 0.5 vdc at 8.5:1 afr to 4.5vdc at 18.0:1 afr over the. learn how to properly wire an aem air fuel ratio. Air Fuel Ratio Wiring Diagram.
From ar.inspiredpencil.com
Air Fuel Ratio Sensor Wiring Diagram Air Fuel Ratio Wiring Diagram the analog output from the aem analog wideband air/fuel ratio gauge is a linear dc voltage signal that varies from 0.5 vdc at 8.5:1 afr to 4.5vdc at 18.0:1 afr over the. Connect to good engine ground. the a/f ratio meter is a voltmeter with a range of 0 to 1 volt. learn how to properly wire. Air Fuel Ratio Wiring Diagram.
From circuitdiagramwanemaker.z19.web.core.windows.net
Air Fuel Ratio Meter Wiring Diagram Air Fuel Ratio Wiring Diagram the a/f ratio meter is a voltmeter with a range of 0 to 1 volt. The meter displays the output voltage of the vehicles oxygen sensor. learn how to properly wire an aem air fuel ratio gauge with a comprehensive wiring diagram. Connect to good engine ground. the analog output from the aem analog wideband air/fuel ratio. Air Fuel Ratio Wiring Diagram.
From www.americanmuscle.com
How to Install Auto Meter Phantom Wideband Air/Fuel Ratio Gauge Air Fuel Ratio Wiring Diagram the a/f ratio meter is a voltmeter with a range of 0 to 1 volt. The meter displays the output voltage of the vehicles oxygen sensor. the analog output from the aem analog wideband air/fuel ratio gauge is a linear dc voltage signal that varies from 0.5 vdc at 8.5:1 afr to 4.5vdc at 18.0:1 afr over the.. Air Fuel Ratio Wiring Diagram.
From www.scirocco.org
DIY Air / Fuel Ratio Meter Air Fuel Ratio Wiring Diagram Connect to good engine ground. the a/f ratio meter is a voltmeter with a range of 0 to 1 volt. The meter displays the output voltage of the vehicles oxygen sensor. the analog output from the aem analog wideband air/fuel ratio gauge is a linear dc voltage signal that varies from 0.5 vdc at 8.5:1 afr to 4.5vdc. Air Fuel Ratio Wiring Diagram.
From diagramweb.net
Faze Air Fuel Gauge Wiring Diagram Air Fuel Ratio Wiring Diagram the analog output from the aem analog wideband air/fuel ratio gauge is a linear dc voltage signal that varies from 0.5 vdc at 8.5:1 afr to 4.5vdc at 18.0:1 afr over the. Connect to good engine ground. the a/f ratio meter is a voltmeter with a range of 0 to 1 volt. learn how to properly wire. Air Fuel Ratio Wiring Diagram.
From www.freeautomechanic.com
Air Fuel Ratio Sensor 2002 Toyota Camry FreeAutoMechanic Advice Air Fuel Ratio Wiring Diagram The meter displays the output voltage of the vehicles oxygen sensor. the a/f ratio meter is a voltmeter with a range of 0 to 1 volt. the analog output from the aem analog wideband air/fuel ratio gauge is a linear dc voltage signal that varies from 0.5 vdc at 8.5:1 afr to 4.5vdc at 18.0:1 afr over the.. Air Fuel Ratio Wiring Diagram.
From ar.inspiredpencil.com
Air Fuel Ratio Sensor Wiring Diagram Air Fuel Ratio Wiring Diagram the a/f ratio meter is a voltmeter with a range of 0 to 1 volt. learn how to properly wire an aem air fuel ratio gauge with a comprehensive wiring diagram. the analog output from the aem analog wideband air/fuel ratio gauge is a linear dc voltage signal that varies from 0.5 vdc at 8.5:1 afr to. Air Fuel Ratio Wiring Diagram.
From diagramweb.net
Faze Air Fuel Gauge Wiring Diagram Air Fuel Ratio Wiring Diagram The meter displays the output voltage of the vehicles oxygen sensor. learn how to properly wire an aem air fuel ratio gauge with a comprehensive wiring diagram. the analog output from the aem analog wideband air/fuel ratio gauge is a linear dc voltage signal that varies from 0.5 vdc at 8.5:1 afr to 4.5vdc at 18.0:1 afr over. Air Fuel Ratio Wiring Diagram.
From car-diagrams.jimdofree.com
ACURA RL Wiring Diagrams Car Electrical Wiring Diagram Air Fuel Ratio Wiring Diagram The meter displays the output voltage of the vehicles oxygen sensor. Connect to good engine ground. the a/f ratio meter is a voltmeter with a range of 0 to 1 volt. learn how to properly wire an aem air fuel ratio gauge with a comprehensive wiring diagram. the analog output from the aem analog wideband air/fuel ratio. Air Fuel Ratio Wiring Diagram.
From www.yokogawa.com
Controlling the AirFuel Ratio in Combustion Furnaces Yokogawa America Air Fuel Ratio Wiring Diagram The meter displays the output voltage of the vehicles oxygen sensor. the a/f ratio meter is a voltmeter with a range of 0 to 1 volt. Connect to good engine ground. the analog output from the aem analog wideband air/fuel ratio gauge is a linear dc voltage signal that varies from 0.5 vdc at 8.5:1 afr to 4.5vdc. Air Fuel Ratio Wiring Diagram.
From www.buyautoparts.com
Oxygen or Air Fuel Ratio Sensor Air Fuel Ratio Wiring Diagram Connect to good engine ground. learn how to properly wire an aem air fuel ratio gauge with a comprehensive wiring diagram. the a/f ratio meter is a voltmeter with a range of 0 to 1 volt. The meter displays the output voltage of the vehicles oxygen sensor. the analog output from the aem analog wideband air/fuel ratio. Air Fuel Ratio Wiring Diagram.
From www.toyotanation.com
Pin outs for Air/Fuel Ratio Sensor Toyota Nation Forum Air Fuel Ratio Wiring Diagram The meter displays the output voltage of the vehicles oxygen sensor. Connect to good engine ground. the analog output from the aem analog wideband air/fuel ratio gauge is a linear dc voltage signal that varies from 0.5 vdc at 8.5:1 afr to 4.5vdc at 18.0:1 afr over the. learn how to properly wire an aem air fuel ratio. Air Fuel Ratio Wiring Diagram.
From annawiringdiagram.com
Aem Wideband Wiring Diagram Wiring Diagram Air Fuel Ratio Wiring Diagram the a/f ratio meter is a voltmeter with a range of 0 to 1 volt. Connect to good engine ground. the analog output from the aem analog wideband air/fuel ratio gauge is a linear dc voltage signal that varies from 0.5 vdc at 8.5:1 afr to 4.5vdc at 18.0:1 afr over the. learn how to properly wire. Air Fuel Ratio Wiring Diagram.
From www.kitplanes.com
Adding Direct Air/Fuel Ratio Monitoring Air Fuel Ratio Wiring Diagram learn how to properly wire an aem air fuel ratio gauge with a comprehensive wiring diagram. the a/f ratio meter is a voltmeter with a range of 0 to 1 volt. the analog output from the aem analog wideband air/fuel ratio gauge is a linear dc voltage signal that varies from 0.5 vdc at 8.5:1 afr to. Air Fuel Ratio Wiring Diagram.